谷之风政策|落户陕西自贸区的生物医药企业,你们有福啦!来源:发布时间:2017-06-29 14:29
好消息!
各位联创的小伙伴们
又一项跟大家密切相关的利好政策发布啦!
是什么呢?
大家先看这条朋友圈:
西安高新区是陕西自贸区各功能区中面积最大、产业基础最为雄厚、市场环境相对完善的区域,其面积占陕西自贸区中心片区的一半,集中了全省80%金融总部机构和对外贸易活动。西安高新区以其“国家自主创新示范区、国家自由贸易试验区”的优势,当之无愧的成为陕西自贸区的核心板块和发动机,发挥着驱动引领的重大作用。
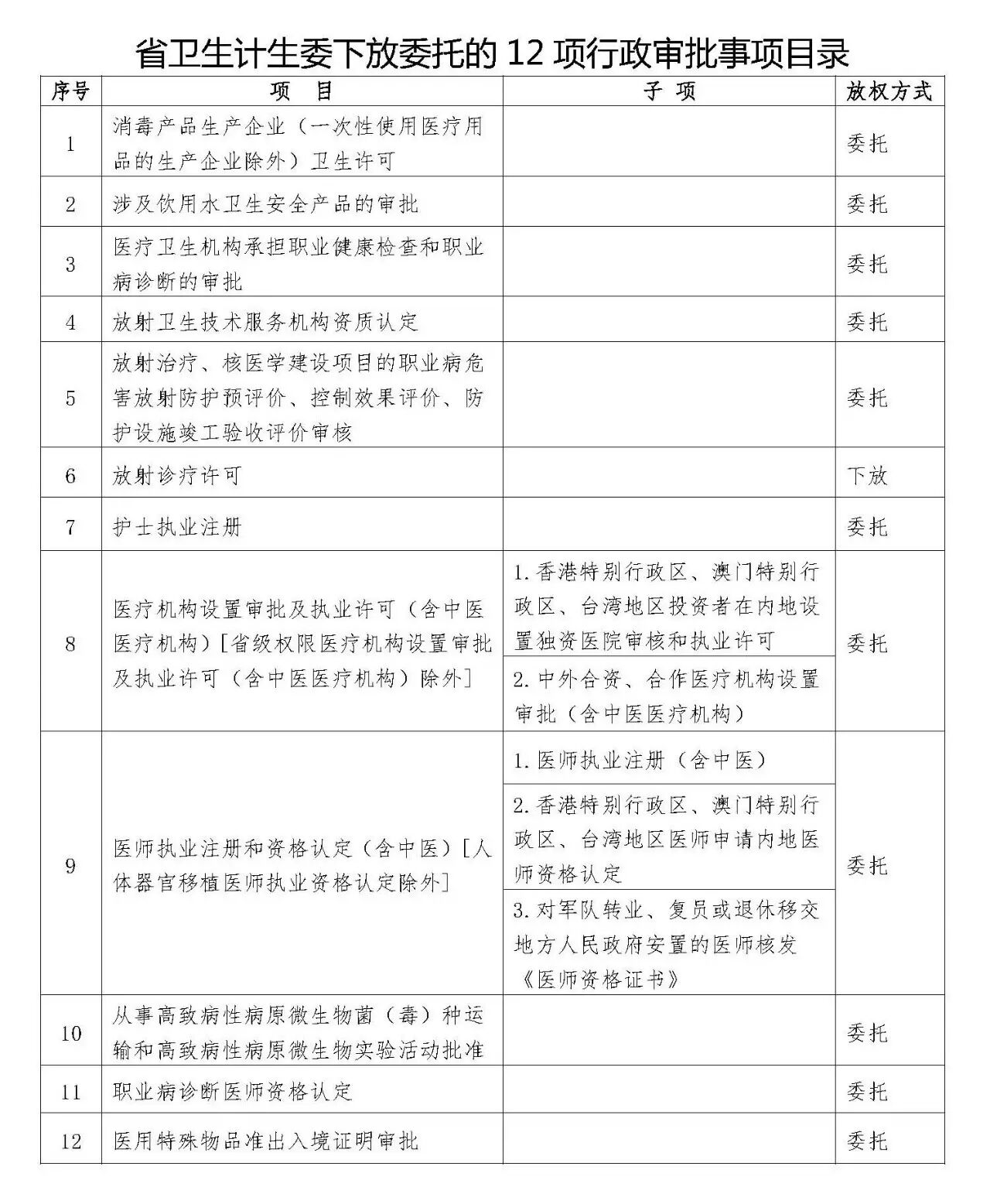
为认真贯彻落实《陕西省人民政府关于中国(陕西)自由贸易试验区实施部分省级管理事项的决定》(陕西省人民政府第199号令),经研究,我委决定向中国(陕西)自由贸易试验区范围内各管委会下放、委托12项省级行政审批事项,现将有关事项公告如下:
一、下放委托的行政审批事项(共12项)
点击可查看大图
二、承接下放委托行政审批事项的行政部门中国(陕西)自由贸易试验区(以下简称陕西自贸试验区)范围内的各管委会,包括:
1、杨凌示范区管委会
2、西咸新区管委会
3、西安高新技术产业开发区管委会
4、西安经济技术开发区管委会
5、西安国际港务区管委会
6、西安浐灞生态区管委会
三、下放委托行政审批事项的时间
(一)下放的1项行政审批事项,自2017年3月30日(即省政府第199号令发布之日)起生效,由各管委会以自己的名义实施行政许可。省卫生计生委不再受理自贸试验区范围内行政相对人递交的相关申请材料。
(二)委托的11项行政审批事项,自2017年6月15日(即省卫生计生委与自贸试验区范围内各管委会签订《行政管理事项委托书》之日)起实施,由各管委会以陕西省卫生计生委的名义实施行政许可。省卫生计生委不再受理自贸试验区范围内行政相对人递交的相关申请材料。
四、其他事项
(一)对委托的11项行政审批事项,各管委会以省卫生计生委名义实施行政许可、办理行政许可批文或许可证时,在冠以“受省卫生计生委委托”字样后,可使用各管委会的印章、文头及文号。
(二)下放、委托行政审批权限之前,由省卫生计生委受理但尚未办理完结的12项行政审批事项,自下放、委托行政审批权限之日起,由各管委会负责办理完结,省卫生计生委应将相关资料及时移交各管委会。
(三)下放、委托行政审批权限之前,已由省卫生计生委作出行政许可决定的行政审批项目,其办理变更、延续、注销等相关行政审批事项的,自下放、委托行政审批权限之日起,由各管委会负责办理。省卫生计生委应将相关资料及时移交各管委会。
(四)按照“谁审批、谁监管”的原则,由自贸试验区范围内各管委会负责对下放委托的12项行政审批事项进行监督管理。
特此公告。
陕西省卫生计生委
2017年6月26日 |












